足球赛事直播

主页 > 通知公告 > 正文

足球赛事直播 申报2025年湘潭大学教学改革研究项目推荐结果公示

文章来源: 点击数: 更新时间: 2025-03-26

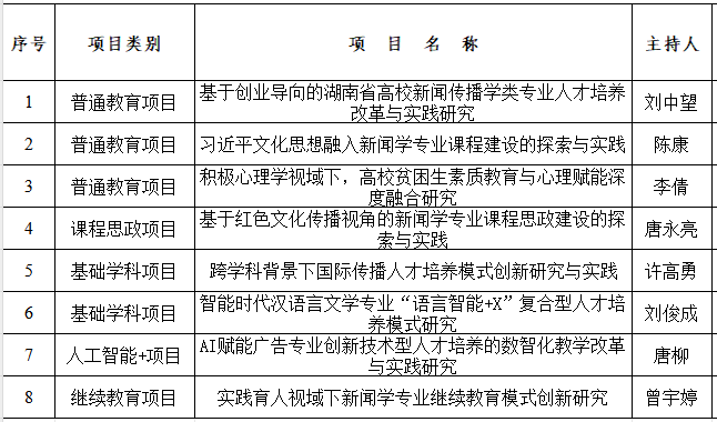
         根据学校要求,我院组织开展了2025年湘潭大学教学改革研究项目的申报及推荐工作,现将推荐结果予以公示,公示时间从2025年3月26日到3月28日。对推荐结果有异议的单位或个人,请在公示期间以书面形式并具实名向足球赛事直播 教务办反映,电话:58293224。